欢迎来到350vip浦京集团官网! 【登录旧版】
350vip浦京集团官网
350vip浦京集团官网

350vip浦京集团官网普通本科学生奖学金评定办法(修订)

文章来源:350vip浦京集团官网 发布于:2017-12-02  浏览:160

版权所有:  中国·350vip浦京集团(股份)有限公司-官方网站  地址:兰州市安宁东路967号  邮编:730070

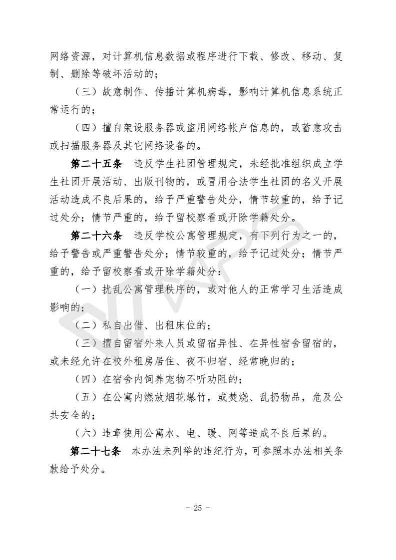
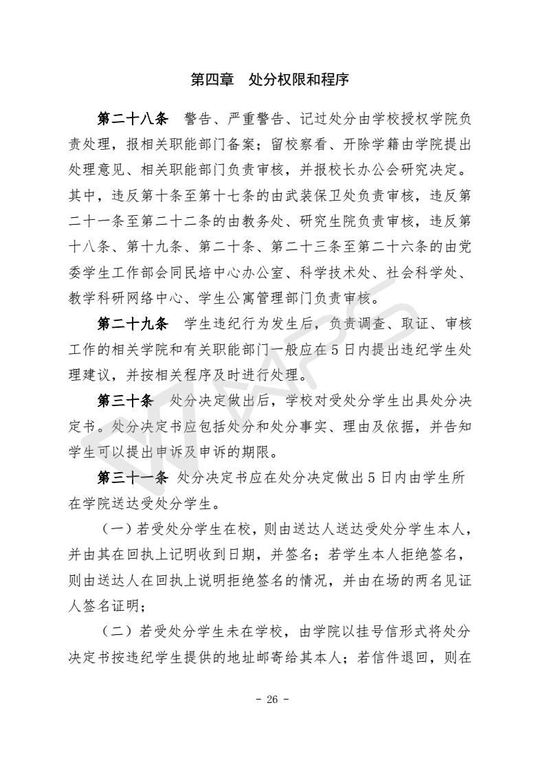
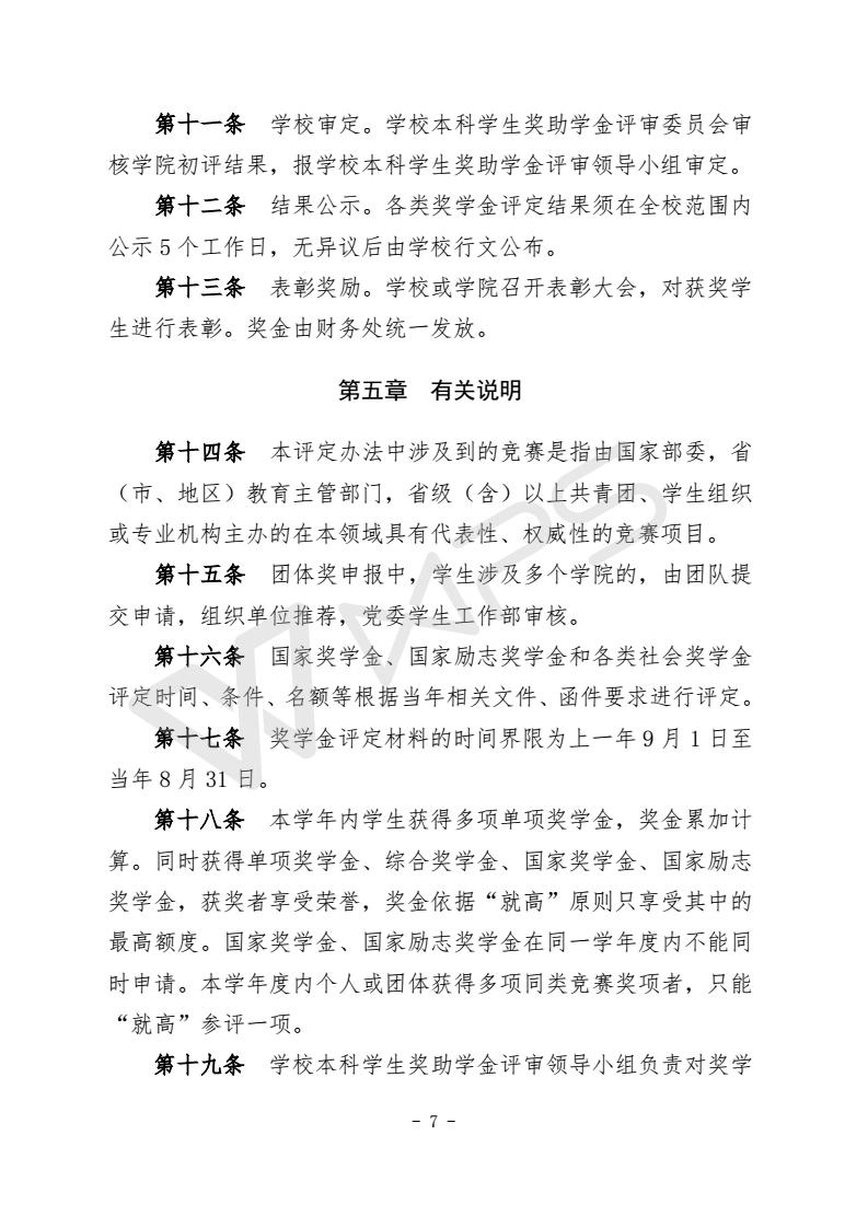
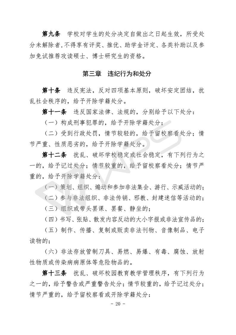
Copyright©   2017-2018 All Rights Reserved.   【管理员登陆】